The programmer project presented here is intended to be used by more experienced users who already have access
to a simple PIC programmer, because the programmer hardware is built around one 18F2550 or 16F1455 microcontroller that has
to be preprogrammed with the firmware. The presented solution uses PC's USB port for reliable communication between the programming
software and the 'intelligent' programmer hardware.
The programming software packages are designed to look like OshonSoft IDE software. They even support
color themes.
The software is very easy to use and works on all Windows platforms. And it is free of charge. You can download the programming software
setup packages here:
•OshonSoft USB Pro PIC Programmer softwaredownload link
•OshonSoft USB Pro PIC18 Programmer softwaredownload link
•OshonSoft USB Pro PIC16 Programmer softwaredownload link
•OshonSoft USB Pro AVR Programmer softwaredownload link
One nice feature of the programming software is that all supported devices specific information
(including programming algorithms written in special symbolic language) is loaded from an external devices.txt file.
The description of all the programming algorithms symbolic language elements is also provided. So, the users that are acquainted
with the low-level programming details can easily add support for more microcontroller models.
The programmer firmware is provided in the form of Basic source program that has to be compiled
with PIC18 Simulator IDE integrated Basic compiler for 18F2550 choice, or with PIC16 Simulator IDE integrated Basic compiler for 16F1455 choice,
to get the HEX file ready to be programmed into the programmer 18F2550 or 16F1455 microcontroller.
OshonSoft USB Pro PIC Programmer software:
OshonSoft USB Pro PIC18 Programmer software:
OshonSoft USB Pro PIC16 Programmer software:
OshonSoft USB Pro AVR Programmer software:
USB Pro PIC-PIC18-PIC16 Programmer schematics (18F2550):
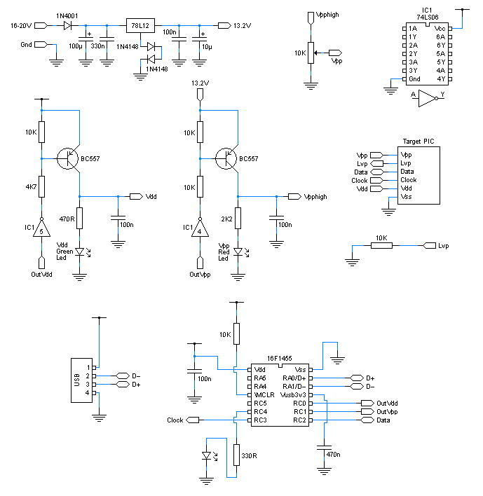
USB Pro PIC-PIC18-PIC16 Programmer schematics (16F1455):